利益世界一家人
    人类命运共同体

基证字第(0016)号

微信公众号

当前位置:首页 > 公开公示 > 项目报告

公开公示

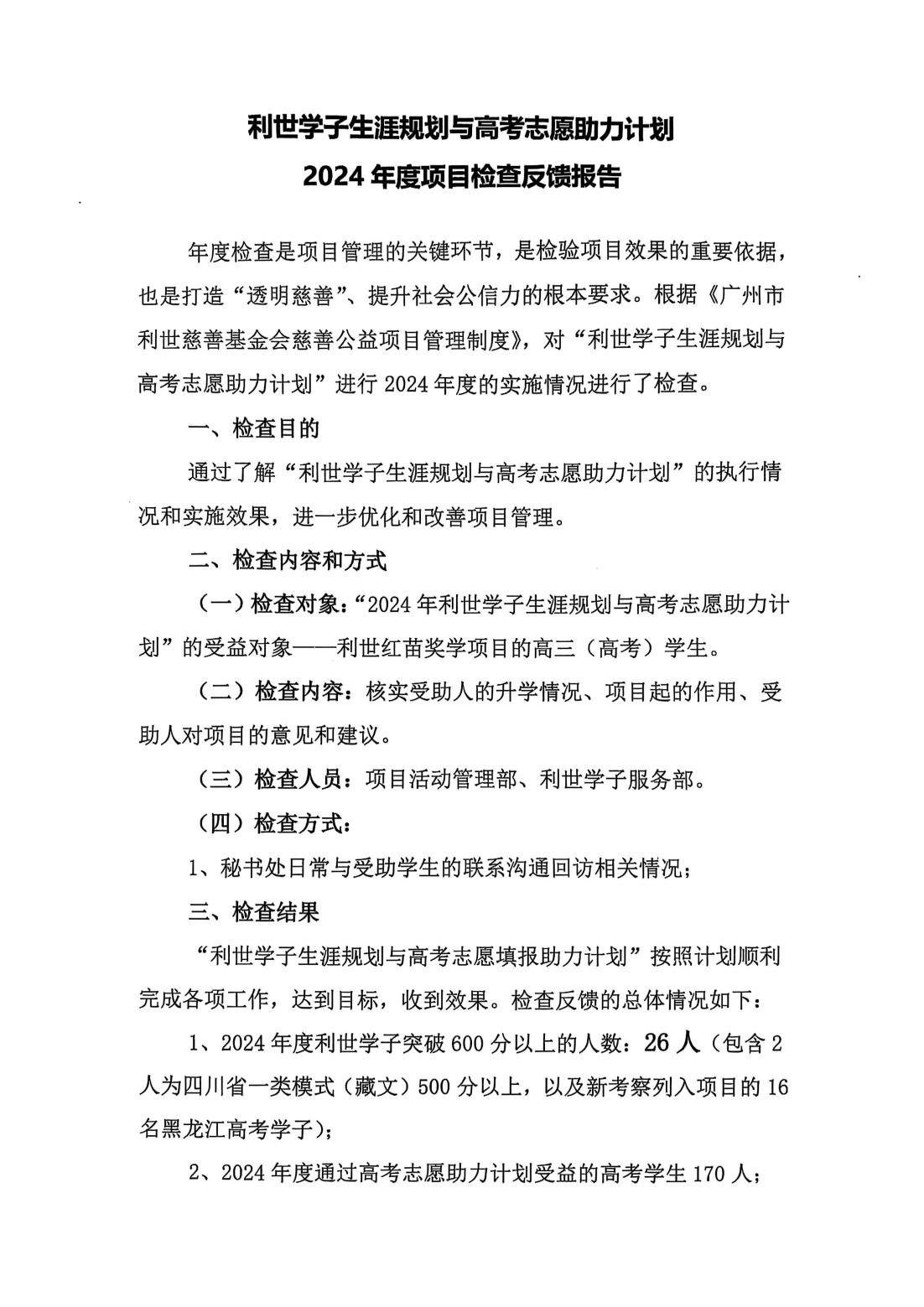
利世学子生涯规划与高考志愿助力计划2024年度项目检查反馈报告
发布时间:2025-03-03   发布者:广州市利世慈善基金会

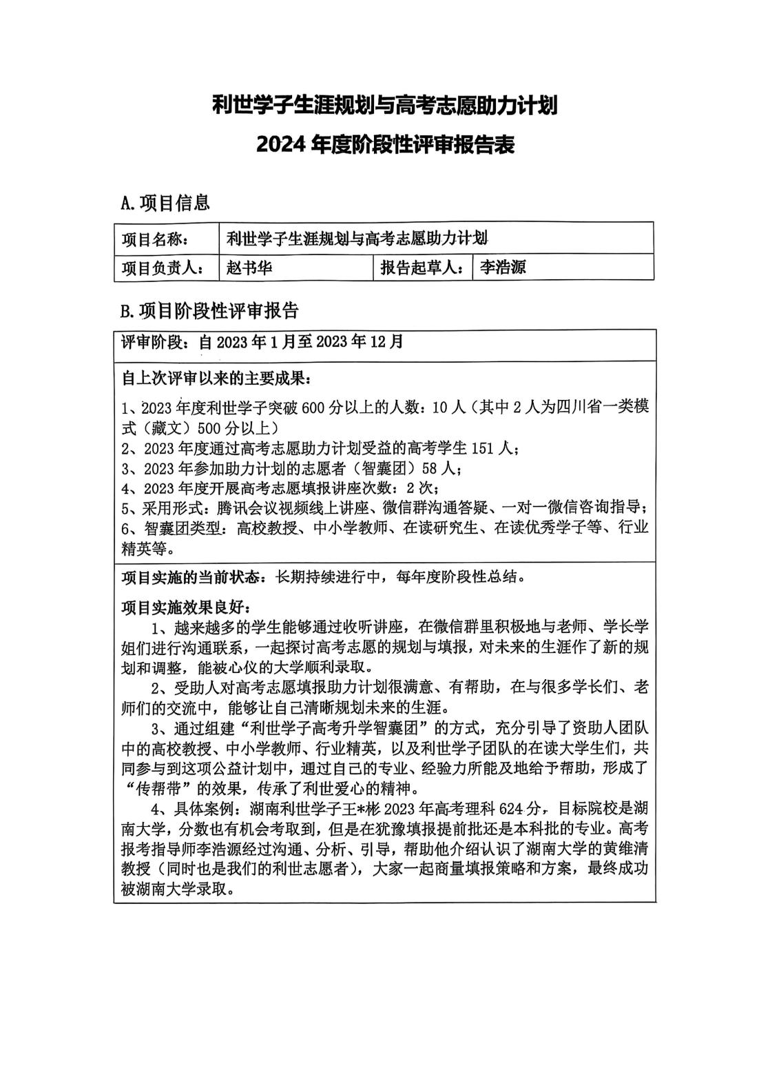
年度阶段性检查是项目管理的关键环节,是检验项目效果的重要依据也是打造“透明慈善”、提升社会公信力的根本要求。根据《广州市利世慈善基金会慈善公益项目管理制度》,对“利世学子生涯规划与高考志愿助力计划” 2024 年度的实施情况进行了阶段性检查总结。