利益世界一家人
人类命运共同体
查询资料
加入收藏
基证字第(0016)号
微信公众号
切换导航
首页
利世是谁
党建引领
慈善项目
快讯纪实
公开公示
捐赠数据
当前位置:
首页
>
公开公示
>
项目报告
公开公示
基本信息
利世公告
规章制度
年度报告
审计报告
项目报告
专项报告
财务报告
利世年刊
捐赠信息公示及查询
捐赠数据公示平台
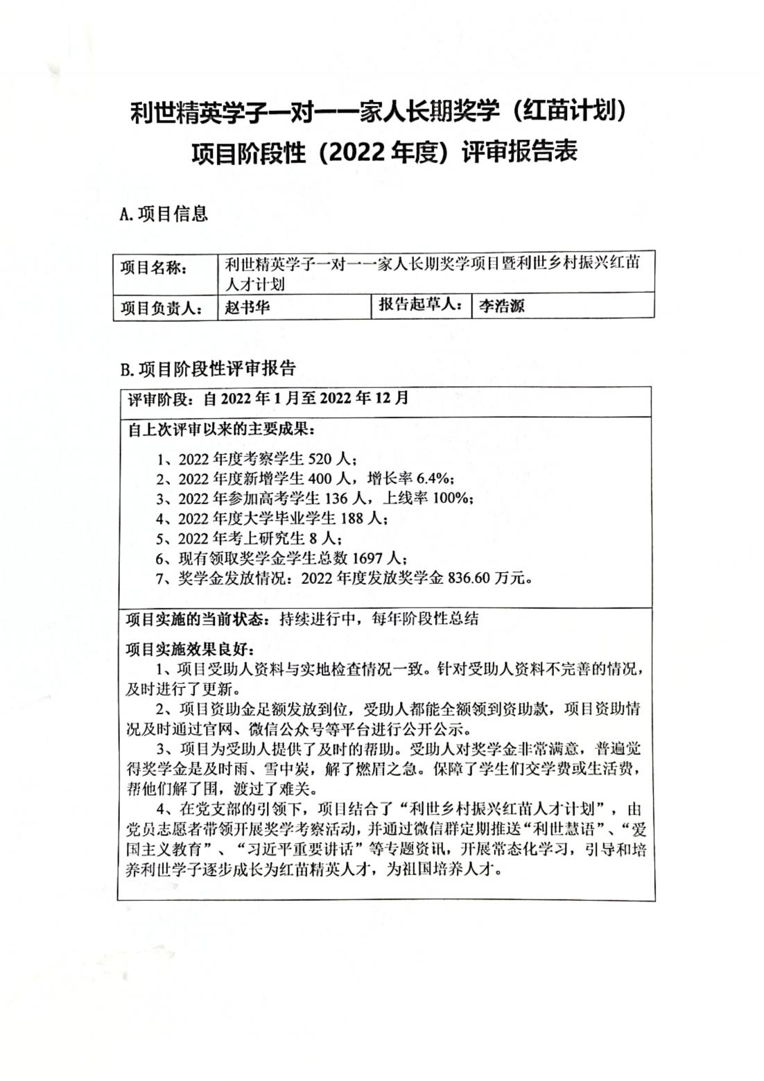
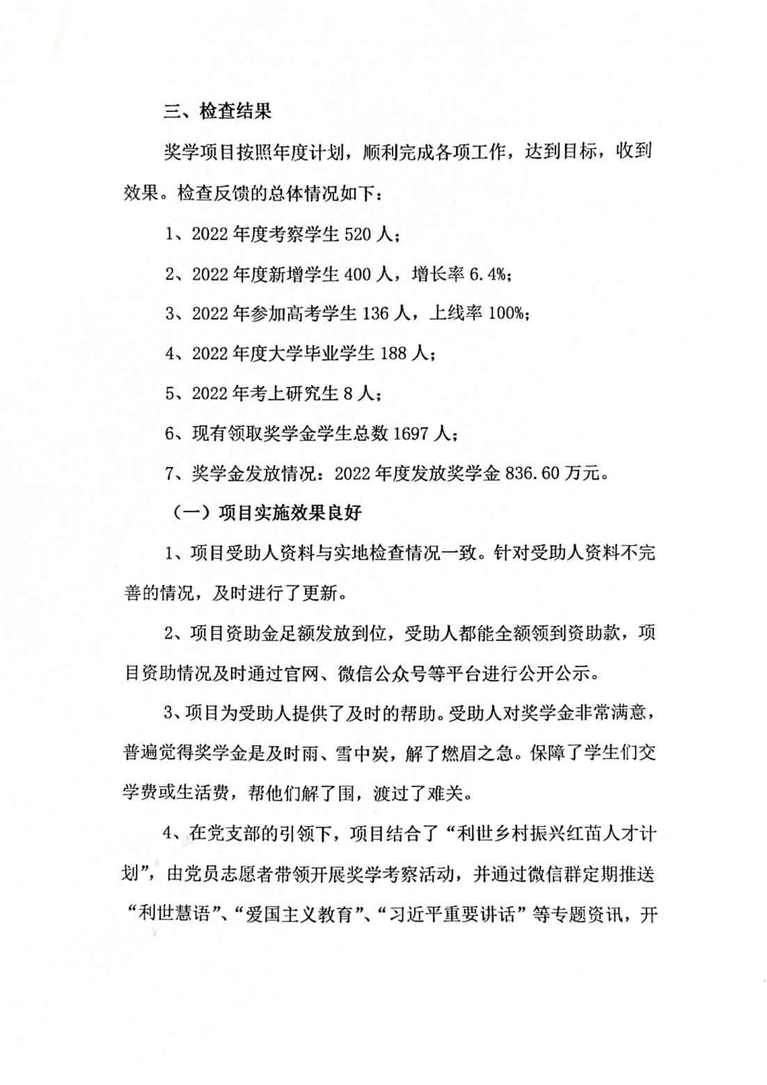
利世精英学子一对一一家人长期奖学(红苗计划)2022年度检查反馈报告
发布时间:2023-04-07 发布者:广州市利世慈善基金会
上一篇:
利世精英学子高考志愿填报助力计划2022年度项目检查反馈报告
下一篇:
“利世精英学子一对一一家人长期奖学金”项目阶段性(2021年度)评审报告表
相关推荐
2021年3月财务简报
2025年9月财务简报
2023年1月捐赠信息公示
2024年11月捐赠信息公示
组织终止情形及终止后资产处理和清算办法...
2024年6月捐赠信息公示
广州市利世慈善基金会2023年度与社会公众互...
2022年4月财务简报